1 Johdanto
Tämä on osa 5 Elintarvikeketjun monivuotisesta kansallisesta valvontasuunnitelmasta. Kasvintuotannon valvonta vastaa siementen, taimiaineistojen, metsänviljelyaineistojen, lannoitevalmisteiden sekä maanparannusaineiden vaatimustenmukaisuudesta, turvallisuudesta ja laadusta, kasvinsuojeluaineiden ja biologisessa torjunnassa käytettävien makroeliöiden markkinoille saattamisen ja käytön valvonnasta, hukkakauran torjunnasta, karanteenikasvintuhoojien torjunnasta ja hävittämisestä, viljan interventiovastaanoton valvonnan järjestämisestä sekä geenitekniikkalain mukaisesta valvonnasta toimialansa osalta. Lisäksi kasvintuotannon valvonta vastaa DUS-lajiketestauksesta ja varmennetun taimiaineiston sertifioinnista sekä huolehtii kasvinjalostajanoikeudesta annetun lain mukaisista tehtävistä ja Suomen kansallisen kasvilajikeluettelon valmistelusta ja julkaisusta sekä korkealaatuisen perunan tuotantoalueen ylläpitämisestä ja valvonnasta. Seuraavissa kappaleissa kuvataan kasvintuotannon valvontajärjestelmät tavoitteineen, viranomaisrooleineen ja toimintamekanismeineen. Valvonnan yhteiset menettelyt, kuten jatkuva kehittäminen, on kuvattu VASUn yhteisessä osassa.
2 Siemenet, markkinavalvonta ja lajiketestaus
Tavoite
Siemensertifioinnin ja lajiketestauksen tarkoituksena on ylläpitää ja edistää korkealaatuista kasvintuotantoa turvaamalla hyvälaatuisten ja Suomen kasvuolosuhteisiin sopivien siementen tuotantoa ja käyttöä sekä tarvittavien tietojen antamista siemenistä. Markkinavalvonnan päämääränä on myös turvata toimiva ja laadukas siemenhuolto osana elintarvikkeiden tuotantoketjua.
Valvontajärjestelmän kuvaus ja luonne

Kuva 2.1. Siemensertifiointiprosessi ja markkinavalvonta. (Tuotannon valvonta kattaa kotimaan markkinoille, sisämarkkinoille ja vientiin tarkoitetut tuotteet. Markkinavalvonta kattaa myös sisämarkkinavalvonnan.).

Kuva 2.2. Kasvilajikeluettelo ja kasvinjalostajanoikeus.
Valvontajärjestelmässä käytettävät valvontamenetelmät ja -tekniikat
Valvontajärjestelmässä käytetään seuraavia menetelmiä ja tekniikoita:
- Laitteiden, kuljetusvälineiden, tilojen ja muiden toimijoiden valvonnassa olevien paikkojen ja niiden ympäristön tarkastaminen
- Siementen ja peltokasvustojen (ml. puolivalmisteet, raaka-aineet, ainesosat, valmistuksen sekä tuotannossa käytettävät tuotteet) tarkastaminen
- Jäljitettävyyden, merkintöjen, esillepanon, mainonnan ja asiaankuuluvien pakkausmateriaalien tarkastaminen
- Toimijoiden sekä niiden henkilöstön haastattelut
- Olennaisten asiakirjojen, jäljitettävyystietojen ja muun aineiston ml. tarvittaessa laitokseen tulevien tai sieltä lähtevien siementen mukana olevat asiakirjat
- Näytteenotto, analyysi ja tarkastukset
- Toimijoiden auditointi
- Muu toiminta, joka on tarpeen säännösten noudattamatta jättämistä koskevien tapauksen havaitsemiseksi
Valvontatehtävien siirtäminen
Ruokavirasto on siirtänyt tehtäviä elinvoimakeskuksille.
Riskiperusteisuus
Riskiperusteisuutta valvonnassa ja tarkastuksissa käytetään siemenen markkinavalvonnassa ja pakkaamokatselmusten tiheydessä. Markkinavalvonta kohdistetaan suurimman riskin kohteisiin ja Ruokavirasto ohjeistaa elinvoimakeskuksia vuosittain tarkastusten kohdentamisesta. Pakkaamokatselmusten minimitiheys on kerran 10 vuodessa, mutta riskipisteytyksen perusteella valvontaa voidaan kohdistaa tiheämmin.
Yksittäisen toimijan riskiä nostavia tekijöitä ovat esimerkiksi toiminnan laajuus, siemenerissä tai toiminnassa aiemmin todetut säädöstenvastaisuudet, toimijaan kohdistuvat valitukset sekä epäilyt sääntöjen vastaisuuksista. Markkinavalvonnassa lisäksi riskiä nostaa toiminnan luonne.
Riskiperusteisen valvonnan kohdentamisen ohjeiden laadintaa on aloitettu Ruokaviraston sisäisenä työnä. Riskiperusteiden ja teemojen yleinen kuvaus julkaistaan valvontasuunnitelmassa ja -raportissa sekä tarkastajien ohjeissa.
Säädösten mukaan vain sertifioitua siementä voi markkinoida. Tämän seurauksena kaikki siementuotantoon tarkoitetut viljelykset tarkastetaan ja kaikista siemeneristä otetaan näyte, minkä perusteella siemenerät voidaan sertifioida. Kaikki uudet jalosteet, jotka jalostaja aikoo hakea kasvilajikeluetteloon, otetaan lajiketestaukseen. Näillä perusteilla lajiketestaus ja siemensertifiointi pakkaamokatselmuksia lukuun ottamatta ei ole riskiperusteista.
Kansalliset valvontasuunnitelmat
Taulukko 2.1. Siemensertifioinnin, siemenen markkinavalvonnan ja lajiketestauksen alueella laadittavat kansalliset valvontasuunnitelmat.
|
Valvontasuunnitelman nimi |
Kuka laatii |
Linkki |
|
Siemenen markkinavalvonnan valvontasuunnitelma |
Ruokavirasto |
Toimitetaan pyydettäessä niiltä osin kuin julkisuus- ja tietosuojalainsäädäntö ei tätä estä. |
Dokumentoidut menettelyt
Toimintaohjeet toimijoille on julkaistu Ruokaviraston sivuilla.
Valvontaohjeet tarkastajille ja näytteenottajille on julkaistu viranomaisille tarkoitetussa Pikantissa ja Ruokaviraston sivuilla.
Valvonnan tuloksellisuuden tunnusluvut
- Vaatimukset täyttävien siemensektorin kohteiden osuus:
- a) säännöllisesti tarkastettavat kohteet (tavoite >95 %)
- b) kohdennetusti tarkastettavat siemennäytteet ja kohdennetusti valittavat tarkastuskohteet (tavoite 85 %)
- Tehokkuus (lajiketestaus ja siemensertifiointi): kaikki tilatut työt tehdään
- Tehokkuus (markkinavalvonta): Valvontasuunnitelmien toteutumisaste: 100 %
Valvontajärjestelmän rajapinnat
- Hukkakauravalvonta
- Luonnonmukaisen tuotannon ja luomutuotteiden merkintöjen valvonta
- Kasvinterveys
- Korkealaatuisen siemenperunan tuotantoalueen valvonta
- Muuntogeenisten organismien valvonta
Lainsäädäntö
Valvontajärjestelmän keskeinen lainsäädäntö on koottuna Maa- ja metsätalousministeriön sivuille.
Ohjausmalli
Valvontajärjestelmän alueella laaditaan vuosittain
- MMM:n ja Ruokaviraston välinen tulossopimus
- Ruokaviraston toimintasuunnitelma elinvoimakeskuksille
- Tarkastus- ja näytteenottosuunnitelmat elinvoimakeskuksille
- Ostopalvelusopimukset valtuutetuille tarkastajille
- Valtuutuspäätökset valtuutetuille tarkastajille
- Palvelusopimus Ruokaviraston laboratoriotoimintojen kanssa
Valvontajärjestelmän erityiset yhteistyömuodot
Elintarvikeketjun viranomaisten yhteisten koordinaatiomuotojen lisäksi siemensertifioinnin, siemenen markkinavalvonnan ja lajiketestauksen valvontaviranomaisten kansallisia ja kansainvälisiä yhteistyömuotoja ovat:
- Siemenalan neuvottelupäivät muiden siemenliikkeiden kuin perunaliikkeiden kanssa (1 kt/v)
- Siemenalan neuvottelupäivät siemenperunaliikkeiden kanssa (1 kt/v)
- Ruokaviraston järjestämä valtuutettujen tarkastajien koulutus (1 krt/v/tarkastaja)
- Ruokaviraston järjestämä valtuutettujen näytteenottajien koulutus (1 krt/3 v/näytteenottaja)
- Ruokaviraston järjestämä elinvoimakeskusten koulutus (tarpeen mukaan, verkkokoulutus, vähintään kerran vuodessa/elinvoimakeskustarkastaja)
- Ruokavirasto-MMM -tapaamiset (2 krt/v)
- Nordic-Baltic -tapaamiset (1 krt/v)
- Euroopan kasvilajikevirasto CPVO:n järjestämät kokoukset 3 kertaa/vuosi
- UPOVin (International Union for the Protection of New Varieties of Plants) kokoukset (1 krt/v/alatyöryhmä, 6 alatyöryhmää)
- OECD:n siemen-ryhmän järjestämät kokoukset (Seed Schemes) (2 krt/v)
- Kansainvälisen siementestausjärjestöjen ISTAn vuosikokous (1 krt/v)
- Kasvilajikelautakunnan kokoukset (1 krt/v, lisäksi sähköpostikokouksia tarvittaessa)
- Siemenalan, MMM:n ja muiden viranomaisten, tarkastajien ja näytteenottajien kanssa tilaisuudet (tarvittaessa)
Raportointi
- Valvonnan tulokset julkaistaan vuosittain osana Ruokaviraston sektorikohtaisia valvontaraportteja: Siemenen markkinavalvonnan ja tuotantotarvikkeiden raportti, joka julkaistaan Ruokaviraston sivuilla. Raportissa on esitetty valvontatulosten ja johtopäätösten lisäksi muun muassa valvontajärjestelmän toiminnan laajuus, resurssit, merkittävimmät toimintaympäristön muutokset sekä tulossa olevat muutokset ja tunnistetut uudet riskit.
3 Taimiaineiston kaupan valvonta
Tavoite
Taimiaineiston kaupan valvonta kattaa puutarhakasvien taimiaineiston tuotannon, sisämarkkinakaupan, tuonnin ja viennin valvonnan siltä osin, kun kyse on taimiaineistosäädöksien vaatimuksista. Taimiaineistoja koskevat lisäksi kasvinterveyslainsäädännön vaatimukset. Taimiaineiston kaupan valvonnan tavoitteena on varmistaa puutarhakasvien tuottamiseen käytetyn taimiaineiston laatu (sertifioitu/CAC-laatu), markkinoitavien siementen ja taimien vaatimustenmukaisuus sekä se, että ostajalla on tarpeelliset tiedot taimiaineiston valinnan tueksi
Valvontajärjestelmän kuvaus ja luonne

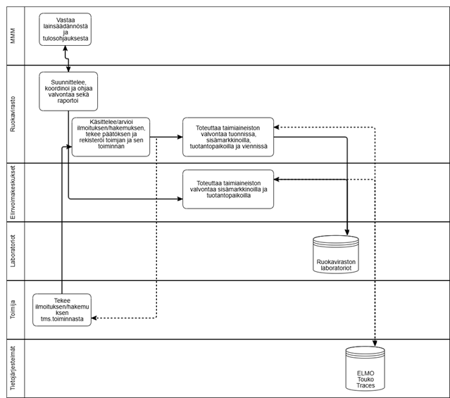
Kuva 3.1. Taimiaineiston kaupan valvontajärjestelmä. Valvontajärjestelmä kattaa tuotannon, sisämarkkinakaupan, tuonnin ja viennin valvonnan siltä osin, kun kyse on taimiaineistosäädöksien vaatimuksista. Taimiaineistoja koskevat lisäksi kasvinterveyslainsäädännön vaatimukset.
Valvontajärjestelmässä käytettävät valvontamenetelmät ja -tekniikat
Valvontajärjestelmässä käytetään seuraavia, virallista valvontaa koskevan asetuksen artiklaan 14 kirjattuja menetelmiä ja tekniikoita:
- Toimijoiden käyttöön ottaman valvonnan sekä saatujen tulosten tutkiminen
- Laitteiden, kuljetusvälineiden, tilojen ja muiden toimijoiden valvonnassa olevien paikkojen ja niiden ympäristön tarkastaminen
- Eläinten ja tavaroiden (ml. puolivalmisteet, raaka-aineet, ainesosat, valmistuksen sekä muut tavaroiden valmistuksessa ja tuotannossa tai eläinten ruokinnassa tai hoidossa käytettävät tuotteet) tarkastaminen
- Jäljitettävyyden, merkintöjen, esillepanon, mainonnan ja asiaankuuluvien pakkausmateriaalien (ml. elintarvikkeiden kanssa kosketuksiin joutuvat materiaalit) tarkastaminen
- Olennaisten asiakirjojen, jäljitettävyystietojen ja muun aineiston (ml. tarvittaessa laitokseen tulevien tai sieltä lähtevien elintarvikkeiden, rehujen ja aineiden tai materiaalien mukana olevat asiakirjat)
- Toimijoiden sekä niiden henkilöstön haastattelut
- Näytteenotto, analyysi, diagnoosi, testit
Valvontatehtävien siirtäminen
Valvontajärjestelmässä ei ole siirretty viranomaistehtäviä.
Riskiperusteisuus
Taimiaineistosäädöksien mukaan toimijalla on velvollisuus varmistaa taimiaineiston laatu tuotannon aikana omavalvontana. Viranomainen valvoo omavalvonnan toimivuutta. Sertifioitu taimituotanto tarkastetaan vuosittain. Samoin vuosittain tehdään omavalvonnan tarkastus, jossa selvitetään omavalvonnan toimivuus, merkintöjen käyttö sekä kasvien jäljitettävyys. Markkinoilla olevien sertifioidun ja CAC-luokan taimiaineiston laatu- ja merkintävaatimuksien toteutumista tarkastetaan pistokoeluontoisesti. Lisäksi viranomainen varmistaa, että tuotava taimiaineisto täyttää taimiaineistosäädöksien vaatimukset. Ruokavirasto ohjeistaa vuosittain tarkastusten kohdentamista.
Kansalliset valvontasuunnitelmat
Taulukko 3.1. Taimiaineistojen valvontajärjestelmän alueella laadittavat kansalliset valvontasuunnitelmat.
|
Valvontasuunnitelman nimi |
Kuka laatii |
Linkki |
|
Kasvinterveyden, taimiaineiston ja metsäviljelyaineiston valvontasuunnitelma |
Ruokavirasto |
Toimitetaan pyydettäessä niiltä osin kuin julkisuus- ja tietosuojalainsäädäntö ei tätä estä. |
Dokumentoidut menettelyt
Valvontaohjeet viranomaisille on julkaistu viranomaisille tarkoitetussa Pikantissa ja ohjeistus toimijoille Ruokaviraston sivuilla.
Valvonnan tuloksellisuuden tunnusluvut
- Taimiaineiston tunnusluku sisältyy kasvinterveyden valvontajärjestelmän tunnuslukuun laatukasvintuhoojien lukumäärä (kappaletta)
Valvontajärjestelmän rajapinnat
- Kasvinterveys
- Siemenet, markkinavalvonta ja lajiketestaus (vihanneskasvien siemenet)
Lainsäädäntö
Valvontajärjestelmän lainsäädäntö on koottuna viranomaisille tarkoitetussa Pikantissa ja MMM:n internet-sivuilla.
Ohjausmalli
Valvontajärjestelmän alueella laaditaan vuosittain
- MMM:n ja Ruokaviraston välinen tulossopimus
- Ruokaviraston toimintasuunnitelma elinvoimakeskuksille
- Palvelusopimus Ruokaviraston laboratoriotoimintojen ja riskinarvioinnin kanssa
Valvontajärjestelmän erityiset yhteistyömuodot
Elintarvikeketjun viranomaisten yhteisten koordinaatiomuotojen lisäksi kasvinterveyden valvonnan valvontaviranomaisten kansallisia ja kansainvälisiä yhteistyömuotoja ovat:
- Kasvinterveyden asiakasfoorumit (kasvihuone, avomaan puutarha) (1-2 krt/v)
- Ruokaviraston järjestämät verkkotapaamiset tarkastajille (6 krt/v)
- MMM-Ruokavirasto kasvintuotannon yhteistyöryhmä (2 krt/v)
- MMM-Ruokavirasto-Ahvenanmaa -kasvinterveysseminaari (2 krt/v)
Raportointi
Taimiaineiston valvonnan tulokset julkaistaan vuosittain Kasvinterveyden, taimiaineiston ja metsänviljelyaineiston valvonnan raportissa, joka julkaistaan Ruokaviraston sivuilla. Raportissa on esitetty valvontatulosten ja johtopäätösten lisäksi mm. valvontajärjestelmän toiminnan laajuus, resurssit, merkittävimmät toimintaympäristön muutokset, tulossa olevat lainsäädännön muutokset, tunnistetut uudet riskit jne.
4 Metsänviljelyaineiston kaupan valvonta
Tavoite
Metsänviljelyaineiston kaupasta annetun lain (241/2002) valvonnan tarkoituksena on varmistaa metsänviljelyaineiston tuottamiseen käytetyn perusaineiston korkea laatu, markkinoitavien siementen ja taimien vaatimustenmukaisuus sekä se, että ostajat saavat tarpeelliset tiedot tiettyyn käyttötarkoitukseen soveltuvan aineiston valinnan tueksi.
Valvontajärjestelmän kuvaus ja luonne

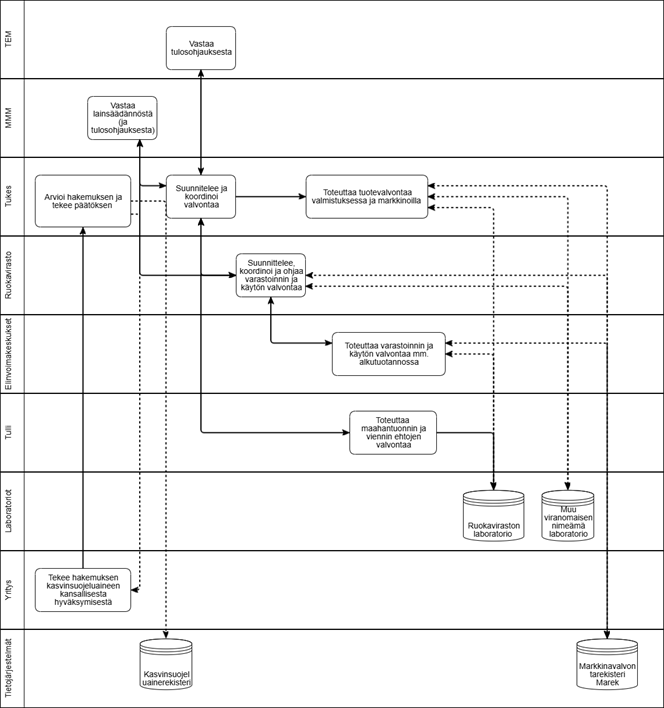
Kuva 4.1. Metsänviljelyaineiston valvontajärjestelmä. Valvontajärjestelmä kattaa tuotannon, sisämarkkinakaupan, tuonnin ja viennin valvonnan siltä osin, kun kyse on metsänviljelyaineistosäädöksien vaatimuksista. Metsänviljelyaineistoja koskevat lisäksi kasvinterveyslainsäädännön vaatimukset.
Valvontajärjestelmässä käytettävät valvontamenetelmät ja -tekniikat
Valvontajärjestelmässä käytetään seuraavia, virallista valvontaa koskevan asetuksen artiklaan 14 kirjattuja menetelmiä ja tekniikoita:
- Laitteiden, kuljetusvälineiden, tilojen ja muiden toimijoiden valvonnassa olevien paikkojen ja niiden ympäristön tarkastaminen
- Eläinten ja tavaroiden (ml. puolivalmisteet, raaka-aineet, ainesosat, valmistuksen sekä muut tavaroiden valmistuksessa ja tuotannossa tai eläinten ruokinnassa tai hoidossa käytettävät tuotteet) tarkastaminen
- Jäljitettävyyden, merkintöjen, esillepanon, mainonnan ja asiaankuuluvien pakkausmateriaalien (ml. elintarvikkeiden kanssa kosketuksiin joutuvat materiaalit) tarkastaminen
- Olennaisten asiakirjojen, jäljitettävyystietojen ja muun aineiston (ml. tarvittaessa laitokseen tulevien tai sieltä lähtevien elintarvikkeiden, rehujen ja aineiden tai materiaalien mukana olevat asiakirjat)
Valvontatehtävien siirtäminen
Valvontatehtäviä ei ole siirretty muille viranomaisille.
Riskiperusteisuus
Kaikki siemenkeräysilmoitukset tehdään MEVI-tietojärjestelmässä ja järjestelmästä tulostetaan käpyetiketti, jossa on keräyksen yksilöivä siemenkeräysilmoituksen tunnus. Tämän etiketin ja tunnuksen on seurattava siemeneriä keräyksestä karistukseen saakka. Siemenkaristamoja ja pakkaamoja valvotaan säännöllisesti. Alkuperäketjua valvotaan siemenkeräysilmoitusten perusteella kohdennettujen tarkastusten avulla (minimitarkastustiheyttä ei ole määritelty säädöksissä). Valvonnan kohdentamisessa otetaan huomioon luonnonolojen vaihtelusta johtuva toiminnan määrän ajallinen ja paikallinen vaihtelu.
Taimitarhoja ja -varastoa valvotaan säännöllisesti. Taimituotannon tarkastustiheys on määritelty taimituotantopinta-alan perusteella, jotta tarkastusten vaikuttavuus olisi mahdollisimman suuri. Suuret taimitarhat tarkastetaan vuosittain, keskisuuret joka toinen vuosi ja pienimmät 2 - 3 vuoden välein. Vaadittavaa minimitarkastustiheyttä ei ole määritelty lainsäädännössä.
Kansalliset valvontasuunnitelmat
Taulukko 4.1. Metsänviljelyaineiston kaupan alalla laadittavat kansalliset valvontasuunnitelmat.
|
Valvontasuunnitelman nimi |
Kuka laatii |
Linkki |
|
Kasvinterveyden, taimiaineiston ja metsänviljelyaineiston valvontasuunnitelma. Osa II Metsänviljelyaineisto |
Ruokavirasto |
Toimitetaan pyydettäessä niiltä osin kuin julkisuus- ja tietosuojalainsäädäntö ei tätä estä. |
Dokumentoidut menettelyt
Toimijoille tarkoitetut ohjeet löytyvät Ruokaviraston verkkosivuilta (Metsäpuiden siemenet ja taimet, useita kohtia). MEVI-tietojärjestelmästä on yleiset ohjeet toimijoille ja lomakkeiden täyttö -ohjeet, jokaisen lomakeryhmän etusivulla.
Valvonta toteutetaan MEVI-tietojärjestelmässä, jossa on valvontalomakkeet ja niiden täyttämiseen liittyvät ohjeet.
Valvonnan tuloksellisuuden tunnusluvut
Taulukko 4.2. Metsänviljelyaineiston mittarit.
|
Toiminnallinen tavoite |
Suoritemittari |
|
Perusaineisto on tarkastettu hyväksytty ja rekisteröity |
Tarkastukset on tehty toimijalle luvatussa aikataulussa
|
|
Siementen ja kloonitaimien alkuperän jäljitettävyys turvataan valvonnalla |
Kantatodistushakemusten läpimenoaika |
|
Siemenkeräyksiä ja -karistamoja valvotaan riskiperusteisesti |
Tarkastusten määrä / myönnetyt kantatodistukset |
|
Taimitarhojen valvonnan kattavuus on riittävä |
Kattavuus, % taimitarhoista |
|
Taimitarhatarkastus kattaa kaikki tuotannon osa-alueet |
Erilaisten tarkastusten kokonaismäärä |
|
Taimien laatu on hyvä, yksilöinti, merkinnät ja kirjanpito ovat kunnossa |
Havaitut puutteet eri toiminnoissa, % |
Valvontajärjestelmän rajapinnat
- Kasvinterveys
- Kasvintuhoojien kartoitusohjelmat
Lainsäädäntö
Metsänviljelyaineiston valvonnan keskeinen lainsäädäntö löytyy Ruokaviraston verkkosivuilta seuraavista linkeistä:
Ohjausmalli
Valvontajärjestelmän alueella laaditaan vuosittain
- MMM:n ja Ruokaviraston välinen tulossopimus
Valvontajärjestelmän erityiset yhteistyömuodot
Metsänviljelyaineiston kaupan valvontajärjestelmän alueen toimijoiden ja viranomaisten koordinointia varten on olemassa seuraavat kotimaiset ja kansainväliset yhteistyömuodot:
- MMM Metsänjalostuksen ja siementuotannon neuvottelukunta, jonka tehtävänä on edistää metsänjalostuksen ja siementuotannon alalla tehtävää yhteistyötä metsänjalostajien, alan tutkijoiden, viranomaisten ja toiminnanharjoittajien kesken sekä seurata ja tukea valtakunnallisen Metsänjalostus 2050 -ohjelman ja metsäpuiden siemenviljelysten perustamisohjelman toteuttamista. Kokouksia ja retkeilyjä järjestetään 1-2 kertaa vuodessa.
- EU:n metsänviljelyaineistotyöryhmä on keskeinen komission ja EU:n jäsenmaiden viranomaisten välinen yhteistyöelin. Komissio järjestää kokouksen kerran vuodessa.
- OECD Forest Seed and Plant Scheme on metsäpuiden siemen- ja taimikaupan kansainvälinen sertifiointi järjestelmä, joka mahdollistaa jäsenmaiden välisen kaupan. Kokouksia järjestetään kaksi kertaa vuodessa.
- NordGen Metsä toimii pohjoismaisten tutkijoiden, hallintoviranomaisten ja metsäalan käytännön toimijoiden kohtauspaikkana metsäpuiden genetiikan ja geenivarojen säilytyksen, siemen- ja taimituotannon ja metsänuudistamisen alalla. Vuosittain järjestetään konferenssi ja kaksi teemapäivää vuorottain eri Pohjoismaissa.
Raportointi
Valvonnan tulokset raportoidaan vuosittain tehtävässä kasvinterveyden, taimiaineiston ja metsänviljelyaineiston valvonnan raportissa.
5 Lannoitevalmisteiden valvonta
Tavoite
Lannoitevalmisteiden toimijoiden valvonnan ja markkinavalvonnan tavoitteena on varmistaa lannoitevalmisteiden vaatimustenmukaisuus ja turvallisuus siten, ettei niiden käytöllä lisätä viljelysmaan tai muun ympäristön haitta-ainekertymää eikä aiheuteta ihmisille, eläimille tai kasveille terveydellistä haittaa.
Valvontajärjestelmän kuvaus ja luonne

Kuva 5.1. Lannoitevalmisteiden valvonta. (Tuotannon valvonta kattaa kotimaan markkinoille, sisämarkkinoille ja vientiin tarkoitetut tuotteet. Markkinavalvonta kattaa myös sisämarkkinavalvonnan.)
Valvontajärjestelmässä käytettävät valvontamenetelmät ja -tekniikat
Valvontajärjestelmässä käytetään seuraavia, virallista valvontaa koskevan asetuksen artiklaan 14 kirjattuja menetelmiä ja tekniikoita:
- Toimijoiden käyttöön ottaman valvonnan sekä saatujen tulosten tutkiminen
- Laitteiden, kuljetusvälineiden, tilojen ja muiden toimijoiden valvonnassa olevien paikkojen ja niiden ympäristön tarkastaminen
- Eläinten ja tavaroiden (ml. puolivalmisteet, raaka-aineet, ainesosat, valmistuksen sekä muut tavaroiden valmistuksessa ja tuotannossa tai eläinten ruokinnassa tai hoidossa käytettävät tuotteet) tarkastaminen
- Puhdistus- ja kunnossapitotuotteiden ja -prosessien sekä torjunta-aineiden tarkastaminen
- Jäljitettävyyden, merkintöjen, esillepanon, mainonnan ja asiaankuuluvien pakkausmateriaalien (ml. elintarvikkeiden kanssa kosketuksiin joutuvat materiaalit) tarkastaminen
- Toimijoiden tilojen hygieniaolosuhteiden valvonta
- Hyviä tuotantotapoja, hyviä hygieniakäytäntöjä ja hyviä maatalouskäytäntöjä koskevien menettelyjen sekä HACCP-periaatteisiin perustuvien menettelyiden arviointi
- Olennaisten asiakirjojen, jäljitettävyystietojen ja muun aineiston (ml. tarvittaessa laitokseen tulevien tai sieltä lähtevien elintarvikkeiden, rehujen ja aineiden tai materiaalien mukana olevat asiakirjat)
- Toimijoiden sekä niiden henkilöstön haastattelut
- Toimijan tekemien mittausten ja muiden testitulosten todentaminen
- Näytteenotto, analyysi, diagnoosi, testit
- Muut toiminta, joka on tarpeen säännösten noudattamatta jättämistä koskevien tapausten havaitsemiseksi
Valvontatehtävien siirtäminen
Ruokavirasto tekee valtuutettujen tarkastajien kanssa ostopalvelusopimuksen toiminnan tarkastuksen ja näytteenoton suorittamisesta laitoksissa.
Riskiperusteisuus
Lannoitevalvontaan kuuluvien yritysten tarkastusmääriä ei ole asetettu lainsäädännössä. Ruokavirasto ohjeistaa vuosittain tarkastusten kohdentamisesta. Yleisten periaatteiden lisäksi tarkastukset kohdennetaan toiminnan luonteen perusteella: riskiä nostavia tekijöitä ovat esimerkiksi toiminnan vaativuus ja laajuus, tuotteissa tai toiminnassa aiemmin todetut säädöstenvastaisuudet, epäilyt sääntöjen vastaisuuksista sekä omavalvontasuunnitelma ja sen toteutuminen.
Tuotevalvonnan kohdentamisessa huomioidaan yleisten periaatteiden lisäksi muun muassa ajankohtaiset teemat (esimerkiksi kiertotalous, lainsäädännön muutokset, uudet analyysimenetelmät), painotus merkittäviin tuoteryhmiin sekä mahdolliset erityiset havaitut ongelmatuotteet. Myös näytteistä tehtäviä analyysejä kohdennetaan tuoteryhmittäin keskeisiin ominaisuuksiin, kuten orgaanisten tuotteiden hygienia ja epäorgaanisten lannoitteiden kadmiumpitoisuus.
Tuotevalvontaa painotetaan erityisesti kevääseen ja kesään. Laitosvalvonta on luonteeltaan jatkuvampaa.
Riskiperusteisen valvonnan kohdentamisen ohjeet ovat Ruokaviraston sisäisiä, eikä niitä ole julkaistu. Riskiperusteiden ja teemojen yleinen kuvaus julkaistaan valvontasuunnitelmassa ja -raportissa sekä tarkastajien ohjeissa (viranomaisille tarkoitettu Pikantti-ekstranet).
Kansalliset valvontasuunnitelmat
Taulukko 5.1. Lannoitevalvonnan alueella laadittavat kansalliset valvontasuunnitelmat.
|
Valvontasuunnitelman nimi |
Kuka laatii |
Linkki |
|
Lannoitevalvonnan valvontasuunnitelma |
Ruokavirasto |
Toimitetaan pyydettäessä niiltä osin kuin julkisuus- ja tietosuojalainsäädäntö ei tätä estä. |
|
Eläimistä saatavien sivutuotteiden valvontasuunnitelma |
Ruokavirasto |
Toimitetaan pyydettäessä niiltä osin kuin julkisuus- ja tietosuojalainsäädäntö ei tätä estä. |
|
Kansallinen markkinavalvontaohjelma |
TEM, Ruokavirasto laatii lannoitevalmisteiden markkinavalvonnan osuuden |
Dokumentoidut menettelyt
Valvontaohjeet viranomaisille ja toimijoille on julkaistu viranomaisille tarkoitetussa Pikantti-ekstranetissä. Yksityiskohtaiset toimijakohtaiset tarkastus- ja näytteenottosuunnitelmat toimitetaan elinvoimakeskuksille ja valtuutetuille tarkastajille vuosittain.
Valvonnan tehokkuuden ja vaikuttavuuden tunnusluvut
- Vaikuttavuus: Vaatimukset täyttävien tarkastuskohteiden osuus: tavoite 70 %
- Tehokkuus: Valvontasuunnitelmien toteutumisaste: tavoite 100%
Valvontajärjestelmän rajapinnat
- Elämistä saatavien sivutuotteiden valvonta
- Luonnonmukaisen tuotannon ja luomutuotteiden merkintöjen valvonta
Lainsäädäntö
Valvontajärjestelmän keskeinen lainsäädäntö on koottuna MMM:n sivuille.
Ohjausmalli
Valvontajärjestelmän alueella laaditaan vuosittain
- MMM:n ja Ruokaviraston välinen tulossopimus
- Ruokaviraston Elintarvikeketjulinjan toimintasuunnitelma elinvoimakeskuksille
- Tarkastus- ja näytteenottosuunnitelmat ellinvoimakeskuksille ja valtuutetuille tarkastajille
- Palvelusopimus Ruokaviraston laboratoriotoimintojen ja riskinarvioinnin kanssa
Valvontajärjestelmän erityiset yhteistyömuodot
Elintarvikeketjun viranomaisten yhteisten koordinaatiomuotojen lisäksi lannoitevalvonnan valvontaviranomaisten kansallisia ja kansainvälisiä yhteistyömuotoja ovat:
- Ruokaviraston järjestämä valtuutettujen tarkastajien koulutus (1 krt/v)
- Ruokaviraston järjestämä elinvoimakeskusten koulutus (tarpeen mukaan, verkkokoulutus)
- Ruokavirasto-MMM -tapaamiset (1-2 krt/v)
- Nordic-Baltic -tapaamiset (1 krt/v)
- Markkinavalvonnan yhteistyöryhmä (10 krt/v)
- EU:n markkinavalvontaryhmä (1 krt/v)
- Jätealan yhteistyöryhmä (4 krt/v)
- Seleenityöryhmä
Raportointi
- Valvonnan tulokset julkaistaan vuosittain Lannoitevalmisteiden valvonta -raportissa, joka julkaistaan Ruokaviraston sivuilla. Raportissa on esitetty valvontatulosten ja johtopäätösten lisäksi muun muassa valvontajärjestelmän toiminnan laajuus, resurssit, merkittävimmät toimintaympäristön muutokset, tulossa olevat lainsäädännön muutokset, tunnistetut uudet riskit.
- Tuotevalvonnan analyysitulokset julkaistaan ajantasaisena raporttina
- Valvontatulosten yhteenveto on osa Euroopan komissiolle toimitettavaa yhteenvetoraporttia siltä osin, kuin eläimistä saatavia sivutuotteita käytetään lannoitevalmisteiden raaka-aineena.
- Lannoitevalmisteiden valvonnasta raportoidaan vuosittain TEM:lle markkinavalvonta-asetuksen raporttiin
Muuta
Ruokavirasto tekee tiivistä yhteistyötä ympäristöhallinnon kanssa ympäristölupiin liittyen. Näistä tärkeimpiä ovat viranomaisvastuiden jakaminen hyväksyntää edellyttävien laitosten osalta sekä jätejakeiden tai sivutuotteiden soveltuvuus lannoitevalmisteiksi. Ruokavirasto osallistuu ympäristölupapäätösten lupakäsittelyyn kuulemisvaiheessa ja antaa pyynnöstä käsittelyyn liittyviä lausuntoja.
6 Kasvinterveyden valvonta
Tavoite
Kasvinterveyden valvonnan tavoitteena on varmistaa hyvän kasvinterveyden tilan säilyminen Suomessa estämällä karanteenikasvintuhoojien leviäminen sekä varmistaa tuotettavien, markkinoitavien, maahan tuotavien ja maasta vietävien kasvi- ja kasvituotteiden sekä biologisessa torjunnassa käytettävien makroeliöiden kasvinterveydellinen vaatimuksenmukaisuus. Tavoitteena on myös, että toimijat tietävät ja hallitsevat omaan toimintaansa liittyvät kasvinterveydelliset riskit ja vaatimukset.
Kasvinterveyden valvonnan yhteydessä tehdään myös muuntogeenisten organismien avoimen käytön valvontaa.
Valvontajärjestelmän kuvaus ja luonne

Kuva 6.1. Kasvinterveyden valvontajärjestelmä. Valvontajärjestelmä kattaa tuotannon, sisämarkkinakaupan, tuonnin ja viennin valvonnan.
Valvontajärjestelmässä käytettävät valvontamenetelmät ja -tekniikat
Valvontajärjestelmässä käytetään seuraavia, virallista valvontaa koskevan asetuksen artiklaan 14 kirjattuja menetelmiä ja tekniikoita:
- Toimijoiden käyttöön ottaman valvonnan sekä saatujen tulosten tutkiminen
- Eläinten ja tavaroiden (ml. puolivalmisteet, raaka-aineet, ainesosat, valmistuksen sekä muut tavaroiden valmistuksessa ja tuotannossa tai eläinten ruokinnassa tai hoidossa käytettävät tuotteet) tarkastaminen
- Jäljitettävyyden, merkintöjen, esillepanon, mainonnan ja asiaankuuluvien pakkausmateriaalien (ml. elintarvikkeiden kanssa kosketuksiin joutuvat materiaalit) tarkastaminen
- Olennaisten asiakirjojen, jäljitettävyystietojen ja muun aineiston (ml. tarvittaessa laitokseen tulevien tai sieltä lähtevien elintarvikkeiden, rehujen ja aineiden tai materiaalien mukana olevat asiakirjat)
- Toimijoiden sekä niiden henkilöstön haastattelut
- Näytteenotto, analyysi, diagnoosi, testit
- Toimijoiden auditointi
Valvontatehtävien siirtäminen
Ruokavirasto valtuuttaa nimeämänsä viralliset kasvintarkastajat suorittamaan erikseen sopimuksella määritellyt viralliseen valvontaan ja muihin virallisiin toimiin liittyvät tehtävät. Ruokavirasto ohjeistaa tarkastukset, tekee päätökset ja vastaa nimeämänsä virallisten kasvintarkastajien koulutuksesta.
Riskiperusteisuus
Ruokavirasto kohdentaa valvonnan resurssit toimialoittain lainsäädännön vaatimusten, tarkastustulosten, kokemuksen ja käytännön riskinarvioinnin perusteella. Kasvinterveyden valvonta hyödyntää painotuksissaan mm. riskinarvioinnin laatimaa FinnPRIO-mallia ja tutkimustuloksia. Kasvinterveyslainsäädäntö velvoittaa tekemään tietyt tarkastukset joko vuosittain (esimerkiksi kasvipassin käyttöedellytysten täyttyminen, joka koskee kaikkia istutettavia kasveja ja ISPM 15 -standardin mukaisesti puuta käsittelevät sahat ja niistä puisia pakkausmateriaaleja valmistavat toimijat) tai tarkastamaan kaikki erät (pääosa tuontitarkastuksista), jolloin riskiperusteisuutta ei voida soveltaa. Toimijoiden riskienhallintasuunnitelmien laatiminen ja noudattaminen vaikuttaa tarkastusten lukumäärään. Sisämarkkinakaupan valvontaa tehdään tukkuliikkeissä ja vähittäismyymälöissä, jotka myyvät karanteeni kasvintuhoojien isäntäkasveja, eli puutarhatukkuliikkeissä, taimimyymälöissä sekä perunatukuissa.
Kansalliset valvontasuunnitelmat
Taulukko 6.1. Kasvinterveyden valvonnan alueella laadittavat kansalliset valvontasuunnitelmat.
|
Valvontasuunnitelman nimi |
Kuka laatii |
Linkki |
|
Kasvinterveyden, taimiaineiston ja metsäviljelyaineiston valvontasuunnitelma |
Ruokavirasto |
Toimitetaan pyydettäessä niiltä osin kuin julkisuus- ja tietosuojalainsäädäntö ei tätä estä. |
|
Tullin kasvinterveyden valvontasuunnitelma hedelmien, marjojen ja vihannesten tuontiin |
Tulli |
Toimitetaan pyydettäessä niiltä osin kuin julkisuus- ja tietosuojalainsäädäntö ei tätä estä. |
Dokumentoidut menettelyt
Valvontaohjeet viranomaisille on julkaistu viranomaisille tarkoitetussa Pikantissa ja ohjeistus toimijoille Ruokaviraston sivuilla
Valvonnan tuloksellisuuden tunnusluvut
- Karanteenikasvintuhoojien takia pysäytettyjen erien lukumäärä (kpl)
- Karanteenikasvintuhoojien esiintymien lukumäärä (kpl)
- Laatukasvintuhoojien lukumäärä (kpl)
- Tehokkuus: hedelmien vihannesten ja marjojen fyysisten toteutumisaste suhteessa lainsäädännössä asetettuihin tarkastusprosentteihin (Tullin tavoite 100%)
Valvontajärjestelmän rajapinnat
- Kasvintuhoojien seurantaohjelmat
- Siemenet, markkinavalvonta ja lajiketestaus
- Taimiaineiston kaupan valvonta
- Metsänviljelyaineiston kaupan valvonta
- Muuntogeenisten organismien valvonta
- Korkealaatuisen siemenperunan tuotantoalueen valvonta
- Kaupan pitämisen vaatimustenmukaisuuden valvonta tuonnissa
- Ei-eläinperäisten elintarvikkeiden ja elintarvikekontaktimateriaalien EU:n ulkopuolelta tapahtuvan tuonnin ja EU:n sisäkaupan valvonta
Lainsäädäntö
Valvontajärjestelmän lainsäädäntö on koottuna viranomaisille tarkoitetussa Pikantissa ja toimijoille kohdennettuna Ruokaviraston internetsivuilla. Tullin valvontaa koskeva lainsäädäntö on koottu rajoituskäsikirjaan.
Ohjausmalli
Valvontajärjestelmän alueella laaditaan vuosittain
- MMM:n ja Ruokaviraston välinen tulossopimus
- Ruokaviraston toimintasuunnitelma ELY-keskuksille
- Valtuutuspäätökset virallisille kasvintarkastajille
- Palvelusopimus Ruokaviraston laboratoriotoimintojen ja riskinarvioinnin kanssa
Valvontajärjestelmän erityiset yhteistyömuodot
Elintarvikeketjun viranomaisten yhteisten koordinaatiomuotojen lisäksi kasvinterveyden valvonnan valvontaviranomaisten kansallisia ja kansainvälisiä yhteistyömuotoja ovat:
- Kasvinterveyden asiakasfoorumit (kasvihuone, avomaan puutarha, metsä (peruna)) (1-2 krt/v/asiakasryhmä)
- Ruokaviraston järjestämät verkkotapaamiset tarkastajille (6 krt/v)
- MMM-Ruokavirasto kasvintuotannon yhteistyöryhmä (2 krt/v)
- MMM-Ruokavirasto-Ahvenanmaan maakuntahallitus kasvinterveysseminaari (2 krt/v)
- MMM-Tulli-Ruokavirasto kasvinterveysvalvonnan yhteistyökokous (1-2 krt/v)
- Ruokavirasto - Tulli kasvinterveyden tuontitiimi (1 krt/kk)
- Nordic-Baltic -kasvinterveysvalvonnan tapaamiset (1 krt/v)
- Komission kasvinterveysasetuksen liitetyöryhmä (Annexes WG) (2-4 krt/v)
- Komission tuhoojatapauksien notifikaatiotyöryhmä (Outbreaks WG) (1 krt/v)
- Komission kartoitusohjelmatyöryhmä (Survey programmes WG) (1 krt/v)
- Komission vähennetyn tarkastuksen työryhmä (Reduced frequency WG) (1 krt/v)
- Komission kasvinterveyden tietoisuuden lisäämisen työryhmä (Awareness Raising WG) (1-2 krt/v)
- Komission Traces sub-group plant health and food and feed on non-animal origin (2-3 krt/v)
- Epäviralliset kasvinterveyspäälliköiden (COPHS) kokoukset (2 krt/v)
- Euroopan ja Välimerenmaiden kasvinsuojeluorganisaatio EPPO
- EPPO Working Party on Phytosanitary Regulations (1 krt/v)
- Joint EPPO/IOBC Panel on biological control agents (1 krt/v)
Raportointi
Kasvinterveyden valvonnan tulokset julkaistaan vuosittain Kasvinterveyden, taimiaineiston ja metsänviljelyaineiston valvonnan raportissa, joka julkaistaan Ruokaviraston sivuilla. Raportissa on esitetty valvontatulosten ja johtopäätösten lisäksi mm. valvontajärjestelmän toiminnan laajuus, resurssit, merkittävimmät toimintaympäristön muutokset, tulossa olevat lainsäädännön muutokset, tunnistetut uudet riskit jne.
Valvontatulosten yhteenveto on myös osa Euroopan komissiolle toimitettavaa yhteenvetoraporttia.
Tuonnissa tehdyt maahantuontikieltopäätökset raportoidaan erikseen komission Traces-järjestelmässä (Interceptions) ja tuotannossa löydetyt kasvintuhoojaesiintymät komission Europhyt -järjestelmässä (Outbreaks) sekä EU:n sisämarkkinoilla tehdyt erien pysäytykset iRASFF -järjestelmässä. Lisäksi komissiolle raportoidaan seuraavat tarkastus/tuotekohtaiset raportit
- Kiinasta, Intiasta ja Valko-Venäjältä peräisin oleva tiettyjen tuotteiden tuonnissa käytetty WPM
- Kokeellisia tai tieteellisiä tarkoituksia varten yhteisöön tai suoja-alueille tuodut tai siellä siirretyt haitalliset kasvintuhoojat, kasvit, kasvituotteet tai muut tavarat
- Koreasta peräisin olevat Bonsait (Chamaecyparis, Juniperus, Pinus –suvut)
- Japanista peräisin olevat Bonsait (Chamaecyparis-, Juniperus-, Pinus –suvut)
- USAsta tuotava KD –käsitelty, kuoreton sahatavara (tammi)
- Kanadasta tuotava Thuja
- Kanadasta tuotava HT -käsitelty havupuu
- Kanadasta tuotava KD -käsitelty havupuu
- USAsta tuotavat Thuja
- USAsta tuotavat KD -käsitelty havupuu
- USAsta peräisin olevat ampumatarvikelaatikot
7 Muuntogeenisten organismien valvonta
Tavoite
GMO-valvonnan tavoitteena on varmistaa i) ettei markkinoilla ole EU:ssa hyväksymättömiä muuntogeenisiä siemeniä, rehuja tai elintarvikkeita, ii) että markkinoilla olevat muuntogeeniset siemenet, rehut ja elintarvikkeet ovat EU:ssa hyväksyttyjä ja että ne on merkitty ja jäljitettävissä lainsäädännön vaatimusten mukaisesti, ja iii) ettei ”gmo-vapaa”- tai vastaavia markkinointiväitteitä käytetä harhaanjohtavasti.
Valvontajärjestelmän kuvaus ja luonne
Suomessa ei ole erillistä GMO-valvontajärjestelmää, vaan valvontaa toteutetaan osana tavanomaista sektorikohtaista valvontaa seuraavissa valvontajärjestelmissä:
- Siemensertifiointi, markkinavalvonta ja lajiketestaus
- Kasvinterveyden valvonta
- Alkutuotannon ja elintarvikehuoneistojen toiminnan valvonta
- Rehujen valvonta
- Luonnonmukaisen tuotannon ja luomutuotteiden merkintöjen valvonta
- Ei-eläinperäisten elintarvikkeiden ja elintarvikekontaktimateriaalien EU:n ulkopuolelta tapahtuvan tuonnin ja EU:n sisäkaupan valvonta
Valvontajärjestelmän erityiset yhteistyömuodot
Elintarvikeketjun viranomaisten yhteisten koordinaatiomuotojen lisäksi valvontaviranomaisten kansallisia ja kansainvälisiä yhteistyömuotoja ovat:
- Ruokaviraston ja geenitekniikan lautakunnan yhteistyö
- Eri sektoreiden väliset Ruokavirasto-MMM -tapaamiset
- Eri sektoreiden kansainväliset yhteistyömuodot
Raportointi
- Valvonnan tulokset julkaistaan vuosittain sektorikohtaisissa valvontaraporteissa, jotka julkaistaan Ruokaviraston sivuilla.
- Valvontatulosten yhteenveto on osa Euroopan komissiolle toimitettavaa yhteenvetoraporttia.
Muuta
Ruokavirasto tekee tiivistä yhteistyötä Tullin kanssa testauksessa ja kolmansista maista tuotavan siemenen valvonnassa.
8 Kasvinsuojeluaineet
Tavoite
Kasvinsuojeluainevalvonnan tarkoituksena on varmistaa, että kasvinsuojeluaineita koskevaa lainsäädäntöä noudatetaan. Valvonnalla varmistetaan, että Suomessa markkinoidaan ja käytetään vain Suomessa hyväksyttyjä kasvinsuojeluaineita, ja että kasvinsuojeluaineita käytetään asianmukaisesti ja kestävästi.
Valvontajärjestelmän kuvaus ja luonne

Kuva 8.1. Kasvinsuojeluaineiden valvonta (markkinavalvonta kattaa myös sisämarkkinavalvonnan).
Valvontajärjestelmässä käytettävät valvontamenetelmät ja -tekniikat
Valvontajärjestelmässä käytetään seuraavia, virallista valvontaa koskevan asetuksen artiklaan 14 kirjattuja menetelmiä ja tekniikoita:
- Laitteiden, kuljetusvälineiden, tilojen ja muiden toimijoiden valvonnassa olevien paikkojen ja niiden ympäristön tarkastaminen
- Puhdistus- ja kunnossapitotuotteiden ja -prosessien sekä torjunta-aineiden tarkastaminen
- Jäljitettävyyden, merkintöjen, esillepanon, mainonnan ja asiaankuuluvien pakkausmateriaalien (ml. elintarvikkeiden kanssa kosketuksiin joutuvat materiaalit) tarkastaminen
- Hyviä tuotantotapoja, hyviä hygieniakäytäntöjä ja hyviä maatalouskäytäntöjä koskevien menettelyjen sekä HACCP-periaatteisiin perustuvien menettelyiden arviointi
- Olennaisten asiakirjojen, jäljitettävyystietojen ja muun aineiston (ml. tarvittaessa laitokseen tulevien tai sieltä lähtevien elintarvikkeiden, rehujen ja aineiden tai materiaalien mukana olevat asiakirjat)
- Toimijoiden sekä niiden henkilöstön haastattelut
- Näytteenotto, analyysi, diagnoosi, testit
- Muut toiminta, joka on tarpeen säännösten noudattamatta jättämistä koskevien tapausten havaitsemiseksi
Valvontatehtävien siirtäminen
Valvontajärjestelmässä ei ole siirretty valvontatehtäviä.
Riskiperusteisuus
Kasvinsuojeluainevalvonnan tarkastusmääriä ei ole asetettu lainsäädännössä. Valvontaa kohdennetaan vuosittain eri toimialoihin arvioidun riskin perusteella. Valvonta-ajankohta riippuu valvottavasta kohteesta, sillä valvonta suoritetaan ajankohtana, milloin se pystytään parhaiten tekemään ja tai se on muutoin tarkoituksenmukaisinta (esimerkiksi kasvukauden aikana). Valvontaa voidaan kohdentaa myös toimijoihin tai toimialoihin, missä on havaittu edellisvuosina puutteita. Lisäksi valvontaa tehdään kansalaisilta tai muilta viranomaisilta tulleiden ilmoitusten perusteella. Kasvinsuojeluaineiden riskiperusteisesta valvonnasta on tietoa myös Suomen kemikaalivalvontastrategiassa.
Kansalliset valvontasuunnitelmat
Taulukko 8.1. Kasvinsuojeluainevalvonnan alueella laadittavat kansalliset valvontasuunnitelmat.
|
Valvontasuunnitelman nimi |
Kuka laatii |
Linkki |
|
Turvallisuus- ja kemikaaliviraston, Tullin ja Ruokaviraston suunnitelma kasvinsuojeluaineiden valvontaan |
Tukes, Tulli ja Ruokavirasto
|
Toimitetaan pyydettäessä niiltä osin kuin julkisuus- ja tietosuojalainsäädäntö ei tätä estä. |
Dokumentoidut menettelyt
Kasvinsuojeluaineiden käytön valvonnan valvontaohjeet on julkaistu viranomaisille tarkoitetussa Pikantti-ekstranetissä. Tukesilla on oma markkinavalvonnan valvontaohje. Tukesin valvonnan menettelytapoja on kuvattu verkkosivuilla.
Valvonnan tuloksellisuuden tunnusluvut
- Vaikuttavuus (käytön valvonta): Vaatimukset täyttävien tarkastuskohteiden osuus: tavoite 80 %
- Tehokkuus (käytön valvonta): Valvontasuunnitelmien toteutumisaste: tavoite 100%
- Valvontasuunnitelman toteutumisaste (Tukes): tavoite 100 %
Valvontajärjestelmän rajapinnat
- Elintarvikkeiden kasvinsuojeluainejäämien valvontaohjelma
- Ehdollisuus
Lainsäädäntö
Valvontajärjestelmän keskeinen lainsäädäntö on koottuna MMM:n sivuille.
Ohjausmalli
Valvontajärjestelmän alueella laaditaan vuosittain
- MMM:n ja Ruokaviraston välinen tulossopimus
- TEM:n ja Tukesin välinen tulossopimus
- Ruokaviraston toimintasuunnitelma elinvoimakeskuksille
Valvontajärjestelmän erityiset yhteistyömuodot
Kasvinsuojeluainevalvonnan valvontaviranomaisten kansallisia ja kansainvälisiä yhteistyömuotoja ovat:
- Ruokaviraston järjestämä elinvoimakeskusten vuosittainen koulutus
- Kemikaalivalvontaviranomaisten yhteistyöverkoston kokous (2 krt/vuosi)
- Tukesin koulutukset toimijoille, joilla on Tukesin lupa testata ruiskuja, järjestää kasvinsuojeluainekoulutusta ja kasvinsuojeluainetutkintoja
- Ruokaviraston ja elinvoimakeskusten valvontapäälliköiden kokoukset (6 krt/vuosi)
- Riskiryhmä-yhteistyöverkosto
- Pohjoismainen kasvinsuojeluainevalvonnan yhteistyöryhmä
Raportointi
- Valvonnan tulokset julkaistaan vuosittain Kasvinsuojeluaineiden käytön valvonta -raportissa, joka julkaistaan Ruokaviraston sivuilla. Raportissa on esitetty valvontatulosten ja johtopäätösten lisäksi muun muassa valvontajärjestelmän toiminnan laajuus, resurssit, merkittävimmät toimintaympäristön muutokset, tulossa olevat lainsäädännön muutokset sekä tunnistetut uudet riskit.
- Valvontatulosten yhteenveto on osa Euroopan komissiolle toimitettavaa yhteenvetoraporttia.
- Tukes julkaisee säädösten vastaiset kasvinsuojeluainevalmisteet markkinavalvontarekisterin julkisessa osassa.
Muuta
- Lisätietoa kasvinsuojeluaineista
- Lisätietoa kasvinsuojeluainetutkinnosta
- Lisätietoa kasvinsuojeluaineiden kestävän käytön ohjelmasta
9 Kartoitukset ja seurannat
9.1 Hukkakauravalvonta
Tavoite
Hukkauravalvonnan tavoitteena on torjua hukkakauraa ja estää hukkakauran leviämistä.
Valvontajärjestelmän kuvaus ja luonne
Kuva 9.1. Hukkakauravalvonnan tavoitteena on ylläpitää korkealaatuista kasvintuotantoa estämällä hukkakauraa leviämästä
Valvontajärjestelmässä käytettävät valvontamenetelmät ja -tekniikat
Valvontajärjestelmässä käytetään seuraavia menetelmiä ja tekniikoita:
- Laitteiden, kuljetusvälineiden, tilojen ja muiden toimijoiden valvonnassa olevien paikkojen ja niiden ympäristön tarkastaminen
- Siementen, peltokasvustojen ja tavaroiden (ml. puolivalmisteet, raaka-aineet, ainesosat, valmistuksen sekä muut tavaroiden valmistuksessa ja tuotannossa tai eläinten ruokinnassa tai hoidossa käytettävät tuotteet) tarkastaminen
- Hyviä tuotantotapoja ja hyviä maatalouskäytäntöjä koskevia asioita.
- Olennaisten asiakirjojen, jäljitettävyystietojen ja muun aineiston (ml. tarvittaessa laitokseen tulevien tai sieltä lähtevien elintarvikkeiden, rehujen ja aineiden tai materiaalien mukana olevat asiakirjat)
- Toimijoiden sekä niiden henkilöstön haastattelut
- Näytteenotto ja analyysi
- Toimijoiden auditointi
- Muut toiminta, joka on tarpeen säännösten noudattamatta jättämistä koskevien tapausten havaitsemiseksi
Valvontatehtävien siirtäminen
Hukkakauravalvonnan osalta Ruokavirasto ohjaa elinvoimakeskuksia ja maaseutuelinkeinoviranomaisia ja tarvittaessa käyttää valvonnassaan apunaan valtuutettuja tarkastajia.
Riskiperusteisuus
Elinvoimakeskukset tekevät hukkakauravalvontaa peltotukivalvontojen yhteydessä, mikä muodostaa pinta-alallisesti ja määrällisesti suurimman osuuden tehdystä valvonnasta. Tilan hukkakaurastatus ei ole peltotukivalvontojen valintakriteeri, joten peltovalvontojen yhteydessä tehtävä hukkakauravalvonta ei ole riskiperusteista. Ruokavirasto ohjeistaa elinvoimakeskuksia vuosittain tarkastusten kohdentamisesta.
Kuntien tekemää hukkakauravalvontaa kohdistetaan ilmiantojen ja maaseutuviranomaisen paikallistuntemuksen perusteella.
Hukkakauravalvonta on pieneltä osin riskiperusteista. Hukkakauravalvontaa kohdistetaan niille tiloille, joilla on torjuntasuunnitelma voimassa tai torjuntasuunnitelma päättymässä/päättynyt. Lisäksi vuoden ajasta riippuen tilalla tarkastetaan myös hukkakauratilanne, jos tilalla suoritetaan etenkin ehdollisuuden valvontaa.
Hukkakauravalvontaa tehdään myös siemensertifioinnin yhteydessä. Valvonta kattaa kaikki siemenviljelykset ja siemenerät, joten siemensertifioinnin yhteydessä tehtävä hukkakauravalvonta ei ole riskiperusteista.
Kansalliset valvontasuunnitelmat
Taulukko 9.1. Hukkakauran valvonnan alueella laadittavat kansalliset valvontasuunnitelmat.
|
Valvontasuunnitelman nimi |
Kuka laatii |
Linkki |
|
Hukkakauran valvontasuunnitelma |
Ruokavirasto |
Toimitetaan pyydettäessä niiltä osin kuin julkisuus- ja tietosuojalainsäädäntö ei tätä estä. |
Dokumentoidut menettelyt
Toimintaohjeet toimijoille on julkaistu Ruokaviraston sivuilla.
Valvontaohjeet tarkastajille ja näytteenottajille on julkaistu viranomaisille tarkoitetussa Pikantissa ja Ruokaviraston sivuilla.
Valvonnan tuloksellisuuden tunnusluvut
- Vaatimukset täyttävien kohteiden osuus:
- a) peltotukivalvonnan osana tarkastettavat kohteet (tavoite >95 %)
- b) kohdennetusti valittavat tarkastuskohteet (tavoite > 85 %)
- Tehokkuus: Valvontasuunnitelmien toteutumisaste: tavoite 100%
Valvontajärjestelmän rajapinnat
- Siementarkastus, markkinavalvonta ja lajiketestaus
- Peltotukivalvonta
Lainsäädäntö
Valvontajärjestelmän keskeinen lainsäädäntö on koottuna MMM:n internetsivulle.
Ohjausmalli
Valvontajärjestelmän alueella laaditaan vuosittain
- MMM:n ja Ruokaviraston välinen tulossopimus
- Ruokaviraston toimintasuunnitelma elinvoimakeskuksille
- Tarkastussuunnitelmat elinvoimakeskuksille
- Ostopalvelusopimukset valtuutetuille tarkastajille
- Valtuutuspäätökset valtuutetuille tarkastajille
- Palvelusopimus Ruokaviraston laboratoriotoimintojen kanssa
Valvontajärjestelmän erityiset yhteistyömuodot
Elintarvikeketjun viranomaisten yhteisten koordinaatiomuotojen lisäksi siemensertifioinnin, siemenen markkinavalvonnan ja lajiketestauksen valvontaviranomaisten kansallisia ja kansainvälisiä yhteistyömuotoja ovat:
- Ruokaviraston järjestämä valtuutettujen tarkastajien koulutus (1 krt/v/tarkastaja)
- Ruokaviraston järjestämä elinvoimakeskusten koulutus (tarpeen mukaan)
- Ruokaviraston ohjaus- ja arviointikäynnit elinvoimakeskuksiin ja YTA-alueille, vuosittain sovittavat kohteet
- Ruokavirasto-MMM -tapaamiset (2 krt/v)
- Nordic-Baltic -tapaamiset (1 krt/v)
Raportointi
- Valvonnan tulokset julkaistaan vuosittain osana Ruokaviraston sektorikohtaisia valvontaraportteja, Maataloustuotteiden ja tuotantotarvikkeiden valvontaraportissa/Hukkakauravalvonnan raportti, joka julkaistaan Ruokaviraston sivuilla. Raportissa on esitetty valvontatulosten ja johtopäätösten lisäksi muun muassa valvontajärjestelmän toiminnan laajuus, resurssit, merkittävimmät toimintaympäristön muutokset sekä tulossa olevat muutokset ja tunnistetut uudet riskit.
9.2 Kasvintuhoojien seurantaohjelmat (kartoitukset)
Tavoite
Kasvintuhoojien kartoittamisen tavoitteena on selvittää Suomen tuhoojavapaat alueet ja tuotantopaikat kasvinterveysasetuksessa tarkoitettujen karanteenikasvintuhoojien osalta, millä on suora vaikutus kasvi- ja kasvituotteiden vientiin. Lisäksi tavoitteena on löytää karanteenikasvituhoojaesiintymät varhaisessa vaiheessa ja hävittää todetut esiintymät ja siten ylläpitää Suomen hyvää kasvinterveyden tilaa.
Valvontajärjestelmän kuvaus ja luonne

Kuva 9.2.1. Karanteenikasvintuhoojien kartoitusohjelma.
Valvontajärjestelmässä käytettävät valvontamenetelmät ja -tekniikat
Valvontajärjestelmässä käytetään seuraavia, virallista valvontaa koskevan asetuksen artiklaan 14 kirjattuja menetelmiä ja tekniikoita:
- Laitteiden, kuljetusvälineiden, tilojen ja muiden toimijoiden valvonnassa olevien paikkojen ja niiden ympäristön tarkastaminen
- Eläinten ja tavaroiden (ml. puolivalmisteet, raaka-aineet, ainesosat, valmistuksen sekä muut tavaroiden valmistuksessa ja tuotannossa tai eläinten ruokinnassa tai hoidossa käytettävät tuotteet) tarkastaminen
- Näytteenotto, analyysi, diagnoosi, testit
Valvontatehtävien siirtäminen
Ruokavirasto valtuuttaa nimeämänsä viralliset kasvintarkastajat suorittamaan erikseen sopimuksella määritellyt viralliseen valvontaan ja muihin virallisiin toimiin liittyvät tehtävät. Ruokavirasto ohjeistaa tarkastukset, tekee päätökset ja vastaa nimeämänsä virallisten kasvintarkastajien koulutuksesta.
Riskiperusteisuus
Karanteenikasvintuhoojien kartoitusohjelmaan kuuluvat prioriteettituhoojat, unionin hätätoimenpidepäätösten alaiset tuhoojat, suoja-aluetuhoojat ja unionin kontrolliasetusten mukaiset tuhoojat kartoitetaan vuosittain ja loput unionikaranteenituhoojat viiden vuoden kierrolla sektoreittain (kasvihuone, avomaan puutarha, peruna, metsä) yksikön monivuotisen kartoitusohjelmasuunnitelman mukaisesti. Kartoituksissa hyödynnetään riskinarvioinnin FinnPRIO-mallia (FinnPRIO Explorer), NoBA Land Cover Retriever ja NoBa FinnSurv PWN - sovelluksia sekä tutkimustuloksia, kuten tuhoojan ilmastonsopivuusanalyysejä. Kartoitukset pyritään ajoittamaan oireiden ilmenemisen ajankohtaan, käytössä on esim. tulipoltteen oireiden ennustekartta. Kartoituksia tehdään riskialueilla, kuten satamien, lentokenttien, rajanylityspaikkojen, logistiikkakeskusten ja teollisuusalueiden ympäristössä mutta myös satunnaisotantana. Perunantuhoojia kartoitetaan erityisesti suurimmalla perunantuotantoalueella. Luotettavien kartoitusten suunnittelussa hyödynnetään EFSA:n työkaluja.
Kansalliset valvontasuunnitelmat
Taulukko 9.2.1. Karanteenikasvintuhoojien kartoitusohjelmassa laadittavat kansalliset valvontasuunnitelmat.
|
Valvontasuunnitelman nimi |
Kuka laatii |
Linkki |
|
Kasvinterveysyksikön valvontasuunnitelma |
Ruokavirasto |
Toimitetaan pyydettäessä niiltä osin kuin julkisuus- ja tietosuojalainsäädäntö ei tätä estä. |
|
EU-kartoitusohjelma |
Ruokavirasto |
Toimitetaan pyydettäessä niiltä osin kuin julkisuus- ja tietosuojalainsäädäntö ei tätä estä. |
|
Kasvinterveyden monivuotinen kartoitussuunnitelma |
Ruokavirasto |
Toimitetaan pyydettäessä niiltä osin kuin julkisuus- ja tietosuojalainsäädäntö ei tätä estä. |
Dokumentoidut menettelyt
Valvontaohjeet viranomaisille on julkaistu viranomaisille tarkoitetussa Pikantissa. Komission kartoitusohjeet on julkaistu komission sivuilla.
Valvonnan tuloksellisuuden tunnusluvut
- Karanteenikasvintuhoojien esiintymien lukumäärä (kpl)
Valvontajärjestelmän rajapinnat
- Kasvinterveyden valvonta
- Siemenet, markkinavalvonta ja lajiketestaus
- Taimiaineiston kaupan valvonta
- Metsänviljelyaineiston kaupan valvonta
- Korkealaatuisen siemenperunan tuotantoalueen valvonta
Lainsäädäntö
Valvontajärjestelmän lainsäädäntö on koottuna viranomaisille tarkoitetussa Pikantissa
Ohjausmalli
Valvontajärjestelmän alueella laaditaan vuosittain
- MMM:n ja Ruokaviraston välinen tulossopimus
- Ruokaviraston toimintasuunnitelma elinvoimakeskuksille
- Valtuutuspäätökset virallisille kasvintarkastajille
- Palvelusopimus Ruokaviraston laboratoriotoimintojen ja riskinarvioinnin kanssa
Valvontajärjestelmän erityiset yhteistyömuodot
- Kasvinterveyden asiakasfoorumit (kasvihuone, avomaan puutarha, metsä (peruna)) (1-2 krt/v/asiakasryhmä)
- Ruokaviraston järjestämät verkkotapaamiset tarkastajille (6 krt/v)
- MMM-Ruokavirasto-Ahvenanmaan maakuntahallitus kasvinterveysseminaari (2 krt/v)
- Nordic-Baltic -kasvinterveysvalvonnan tapaamiset (1 krt/v)
- Komission tuhoojatapauksien notifikaatiotyöryhmä (Outbreaks WG) (1 krt/v)
- Komission kartoitusohjelmatyöryhmä (Survey programmes WG) (1 krt/v)
- Epäviralliset kasvinterveyspäälliköiden (COPHS) kokoukset (2 krt/v)
Raportointi
Kasvinterveyden valvonnan tulokset julkaistaan vuosittain Kasvinterveyden, taimiaineiston ja metsänviljelyaineiston valvonnan raportissa, joka julkaistaan Ruokaviraston sivuilla. Raportissa on esitetty valvontatulosten ja johtopäätösten lisäksi mm. valvontajärjestelmän toiminnan laajuus, resurssit, merkittävimmät toimintaympäristön muutokset, tulossa olevat lainsäädännön muutokset, tunnistetut uudet riskit jne. EU:n tuhoojakartoitusohjelmaan kuuluvien kasvintuhoojien kartoitustulokset sekä toimenpiteet tuhoojatapauksissa raportoidaan lisäksi omana sähköisenä raporttina komissiolle. Kartoituksissa löydetyt kasvintuhoojaesiintymät notifioidaan komission Europhyt -järjestelmässä (Outbreaks). Lisäksi komissiolle raportoidaan sähköisesti seuraavat yksittäiset kasvintuhoojakohtaiset kartoitusraportit:
- Perunan vaalea rengasmätä
- Perunan tumma rengasmätä
- Peruna-ankeroiset
- Perunasyöpä
- Leptinotarsa decemlineata
- Erwinia amylovora
- Juurikkaan nekroottinen keltasuonivirus (BNYVV)
9.3 Korkealaatuisen siemenperunan tuotantoalueen valvonta
Tavoite
Korkealaatuisen siemenperunan tuotantoalueen valvonnan tavoitteena on varmistaa Tyrnävän ja Limingan alueen hyvä kasvinterveyden tila ja sitä kautta turvata korkealaatuisen siemenperunan tuotantoalueen toimintaedellytykset ja siemenperunan tuotanto koko maan tarpeeseen sekä edistää perunan tuotantoa ja sitä kautta vientiä.
Valvontajärjestelmän kuvaus ja luonne

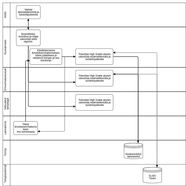
Kuva 9.3.1. Korkealaatuisen siemenperunan tuotantoalueen valvontajärjestelmä
Valvontajärjestelmässä käytettävät valvontamenetelmät ja -tekniikat
Valvontajärjestelmässä käytetään seuraavia, virallista valvontaa koskevan asetuksen artiklaan 14 kirjattuja menetelmiä ja tekniikoita:
- Laitteiden, kuljetusvälineiden, tilojen ja muiden toimijoiden valvonnassa olevien paikkojen ja niiden ympäristön tarkastaminen
- Eläinten ja tavaroiden (ml. puolivalmisteet, raaka-aineet, ainesosat, valmistuksen sekä muut tavaroiden valmistuksessa ja tuotannossa tai eläinten ruokinnassa tai hoidossa käytettävät tuotteet) tarkastaminen
- Jäljitettävyyden, merkintöjen, esillepanon, mainonnan ja asiaankuuluvien pakkausmateriaalien (ml. elintarvikkeiden kanssa kosketuksiin joutuvat materiaalit) tarkastaminen
- Olennaisten asiakirjojen, jäljitettävyystietojen ja muun aineiston (ml. tarvittaessa laitokseen tulevien tai sieltä lähtevien elintarvikkeiden, rehujen ja aineiden tai materiaalien mukana olevat asiakirjat) tarkastaminen
- Toimijoiden sekä niiden henkilöstön haastattelut
- Näytteenotto, analyysi, diagnoosi, testit
Valvontatehtävien siirtäminen
Valvontajärjestelmässä ei ole siirretty viranomaistehtäviä.
Riskiperusteisuus
Siemenperunatuotannon valvonta on täysin aukotonta ja siemenperunavaatimukset tulevat valvottua siemenperunatarkastuksen yhteydessä.
Muun perunan kuin siemenperunan valvontaa tehdään siemenperunavaatimusten osalta viljelmillä tuhoojakartoitusten yhteydessä. Tarkastuksia tehdään tuotantotiloilla lähes vuosittain, mutta siemenperunavaatimuksen valvontaa voidaan tarvittaessa lisätä, jos tarvetta ilmenee.
Kansalliset valvontasuunnitelmat
Taulukko 9.3.1. Korkealaatuisen siemenperunan tuotannon Valvontajärjestelmän alueella laadittavat kansalliset valvontasuunnitelmat.
|
Valvontasuunnitelman nimi |
Kuka laatii |
Linkki |
|
Kasvinterveyden, taimiaineiston ja metsäviljelyaineiston valvontasuunnitelma |
Ruokavirasto |
Toimitetaan pyydettäessä niiltä osin kuin julkisuus- ja tietosuojalainsäädäntö ei tätä estä. |
Dokumentoidut menettelyt
Valvontaohjeet viranomaisille on julkaistu viranomaisille tarkoitetussa Pikantissa ja toimijoille Ruokaviraston sivuilla
Valvonnan tuloksellisuuden tunnusluvut
- Tavoitteena on, että tuotantoalueella siemenperunaan liittyviä vaatimuksia noudatetaan 100 %:sti
- Alue säilyy vapaana perunan karanteenituhoojista ja muutoinkin perunan kasvinterveydellinen tila hyvänä.
Valvontajärjestelmän rajapinnat
- Kasvinterveyden valvonta
- Kasvintuhoojien seurantaohjelmat (kartoitukset)
- Siemenet, markkinavalvonta ja lajiketestaus
Lainsäädäntö
- Laki korkealaatuisen siemenperunan tuotantoalueesta 2016/744
- MMM asetus siemenperunan kaupan pitämisestä ja perunan tuottamisesta korkealaatuisen siemenperunan tuotantoalueella (13/16)
- Komission päätös (2004/3/EY)
- Komission täytäntöönpanoasetus (2014/105/EU)
- Komission täytäntöönpanodirektiivi (2014/20/EU)
Ohjausmalli
Valvontajärjestelmänalueella laaditaan vuosittain
- MMM:n ja Ruokaviraston välinen tulossopimus
- Palvelusopimus Ruokaviraston laboratoriotoimintojen ja riskinarvioinnin kanssa.”
Valvontajärjestelmän erityiset yhteistyömuodot
Elintarvikeketjun viranomaisten yhteisten koordinaatiomuotojen lisäksi korkealaatuisen siemenperunan tuotantoalueen valvonnan valvontaviranomaisten kansallisia ja kansainvälisiä yhteistyömuotoja ovat:
- Siemenalan neuvottelupäivät siemenperunaliikkeiden kanssa (1 kt/v)
- Ruokaviraston järjestämät verkkotapaamiset (6 krt/v) ja koulutukset tarkastajille (1-2 krt/v)
- MMM-Ruokavirasto kasvintuotannon yhteistyöryhmä (2 krt/v)
- MMM-Ruokavirasto-Ahvenanmaa kasvinterveysseminaari (2 krt/v)
Raportointi
Korkealaatuisen siemenperunan tuotantoalueen valvonnan tulokset julkaistaan vuosittain Kasvinterveyden, taimiaineiston ja metsänviljelyaineiston valvonnan raportissa, joka julkaistaan Ruokaviraston sivuilla. Raportissa on esitetty valvontatulosten ja johtopäätösten lisäksi mm. valvontajärjestelmän toiminnan laajuus, resurssit, merkittävimmät toimintaympäristön muutokset, tulossa olevat lainsäädännön muutokset, tunnistetut uudet riskit jne.
